処遇改善への取り組み

当施設における処遇改善加算への取り組みについて

 当施設では、介護職員等の処遇改善に向けて、以下のとおり賃金改善や職場環境改善に取り組んでいます。

① 賃金改善への取り組み
 ・介護職員等処遇改善加算の取得状況
  …介護職員等処遇改善加算(新加算Ⅱ)を取得しています。

 ・賃金改善を行う方法
  …毎月の給与において処遇改善手当(固定手当)を支給しています。

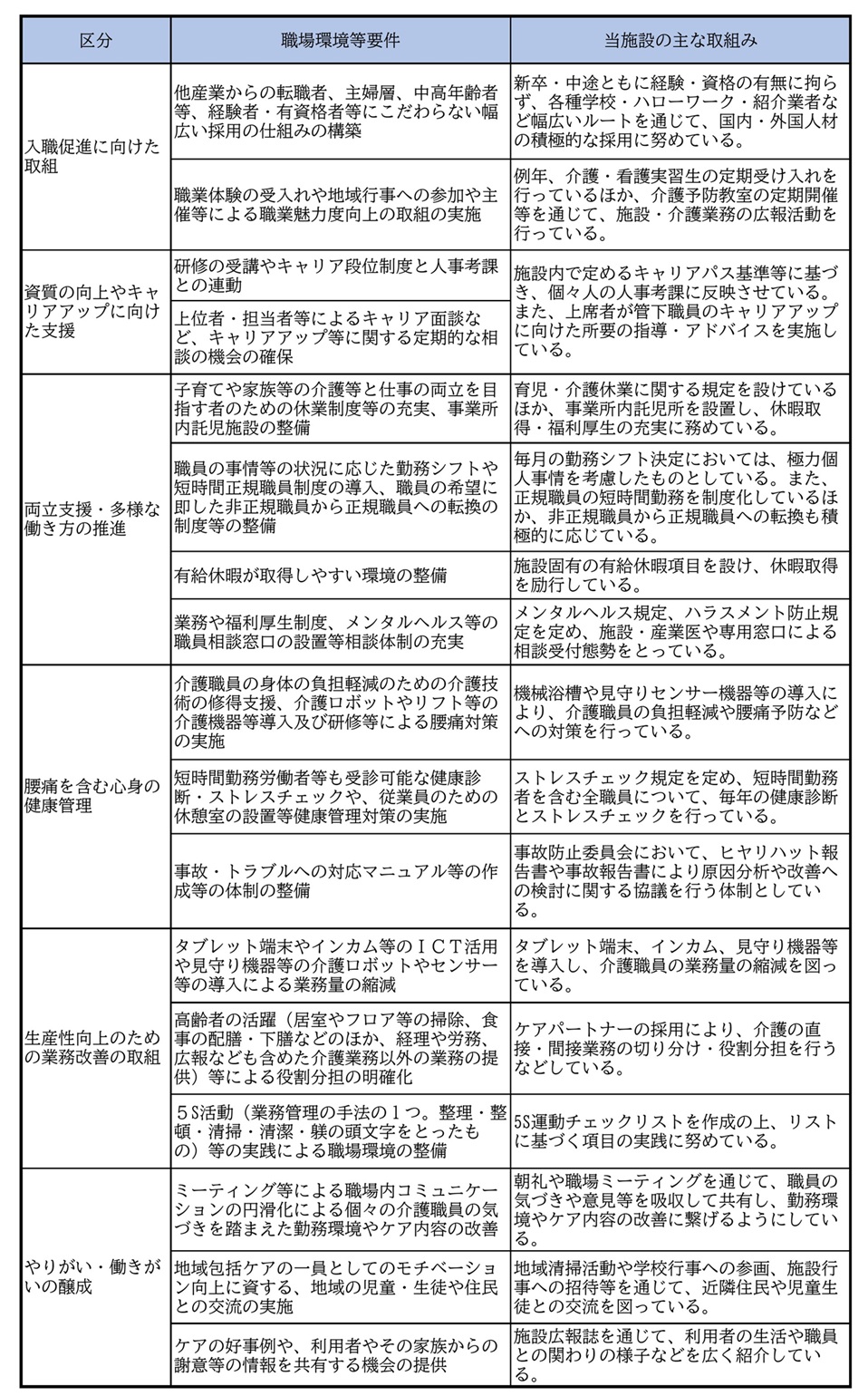
② 職場環境改善への取り組み
   賃金改善のほか、以下のような職場環境改善への取り組みに努めています。